17692010962
















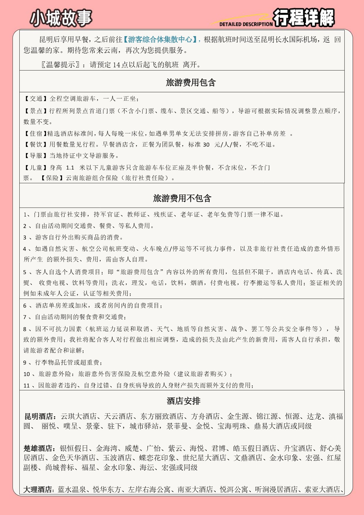
【交通】全程空调旅游车,一人一正坐;
【景点】行程所列景点首道门票(不含小门票、缆车、景区交通、船等),导游可根据实际情况调整景点顺序,数量不变。
【住宿】精选酒店标准间,每人每晚一床位,如遇单男单女无法安排拼房,游客自己补单房差 。 【餐饮】用餐数量见行程。早餐酒店含,正餐为团队餐,标准 30 元/人/餐,不吃不退。
【导服】当地持证中文导游服务。
【儿童】身高 1.1 米以下儿童游客只含旅游车车位正座及半价餐,不含床位,不含门票。
【保险】云南旅游组合保险(旅行社责任险)。
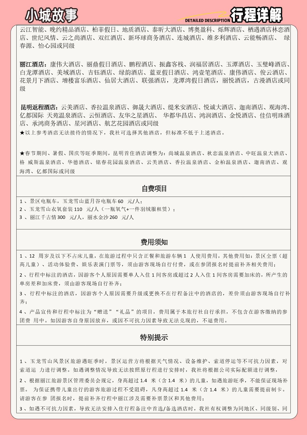
自费项目:
1 、景区电瓶车,玉龙雪山蓝月谷电瓶车 60 元/人;
2 、玉龙雪山衣氧套装 110 元/人(一瓶氧气+一件羽绒服租赁);
3 、拉市海骑马根据线路套餐(220 元/人、260 元/人、280 元/人);
4 、丽江千古情 300 元/人,丽水金沙 260 元/人
1、门票由旅行社安排,持军官证、教师证、残疾证、老年证、老年免费等门票一律不退。
2 、 自由活动期间交通费、餐费、等私人费用。
3 、游客自行外出购买商品的消费。
4 、如遇自然灾害、航空公司航班变动、火车晚点/停运等不可抗力事件,以及非旅行社责任造成的意外情形所产生 的额外损失、费用,需由客人自理。
5 、客人自选个人消费项目;即“旅游费用包含 ”内容以外的所有费用,包括但不限于,酒店内电话、传真、洗熨、 收费电视、饮料等费用;洗衣,理发,电话,饮料,烟酒,付费电视,行李搬运等私人费用;签证相关的例如未成年人公证,认证等相关费用;
6 、酒店单房差或加床,或者房间内的自费项目;
7 、 自由活动期间的餐食费和交通费;
8 、因不可抗力因素(航班运力延误和取消、天气、地质等自然灾害、战争、罢工等公共安全事件等),导致的额外费用;我社将配合客人对行程做出相应调整,造成的损失及由此产生的新费用,需客人自行承担,敬请旅游者配合和谅解;
9 、行李物品托管或超重费;
10 、旅游意外险:旅游意外伤害保险及航空意外险(建议旅游者购买);
11 、因旅游者违约、 自身过错、 自身疾病导致的人身财产损失而额外支付的费用;
网上预订:直接通过网站下单,在线选择产品并填写相关信息后,提交订单。
在线预订:拨打咨询/预订电话,由客服帮助您完成信息的确认和下单操作。